����   |   English
�s�����ơG
 
 
會員帳號: 密碼:
TLFEA電子報 > 研習活動
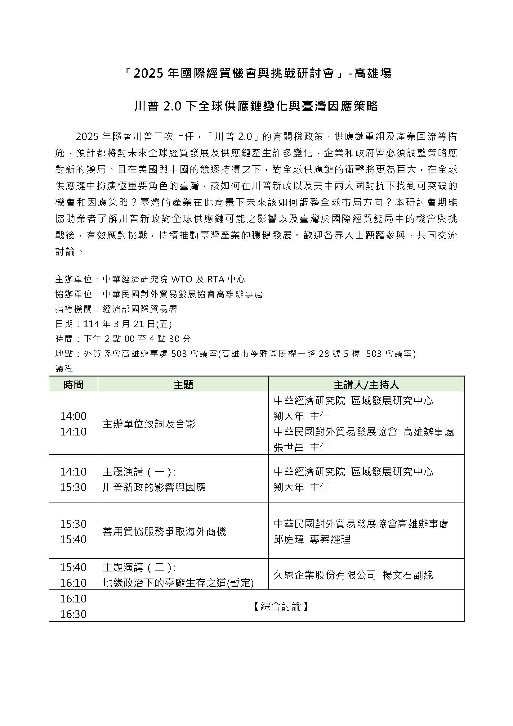
  【中華經濟研究院】2025年國際經貿機會與挑戰研討會 2025/03/18

財團法人中華經濟研究院:舉辦「2025年國際經貿機會與挑戰研討會: 川普2.0下全球供應鏈變化與台灣因應策略」。

活動時間:2025年3月21日(週五) 下午14:00 

活動地點:外貿協會高雄辦事處 (高雄市苓雅區民權一路28號5樓)

主辦單位:中華經濟研究院WTO及RTA中心

 

協辦單位:中華民國對外貿易發展協會高雄辦事處

 

指導機關:經濟部國際貿易署

 

報名網站:https://www.accupass.com/go/wto0321


檔案下載: